microsoft产品与账户的绑定
关于如何激活 windows 到账号(官方)
1.在设置 - 账户 - 账户信息,保证当前是管理员账户,且账户为 microsoft 账户。
2.在设置 - 更新和安全 - 激活,选择添加账户,登录当前账户。
3.在激活页面上查看,应该有“Windows 已通过链接到 Microsoft 帐户的数字许可证激活”
激活 Windows - Microsoft 支持
如下图:

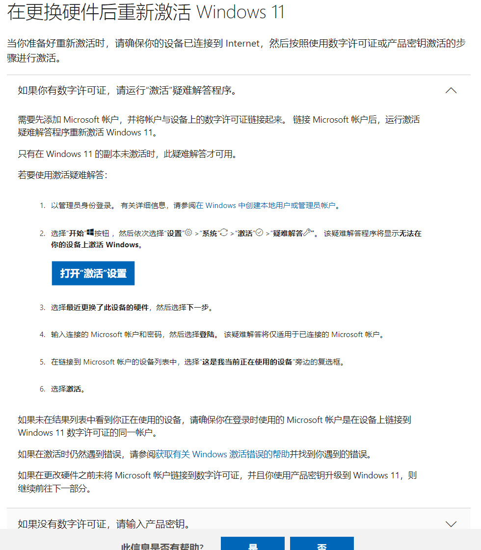
关于如何激活 windows 到新电脑(官方)
在更换硬件后重新激活 Windows - Microsoft 支持
如下图:

office 绑定账号与绑定设备区别
绑定账号优于绑定设备,因为电脑坏了换一台电脑还能用。
安装 Office 的疑难解答 (microsoft.com)
安装 Office 的疑难解答 - Microsoft 支持

不同版本 office 绑定账号方法
Office2019
2019 可以在激活 Win10 后几小时后,登录和 Win10 账户相同的微软账户激活,并绑定到此微软账户上。
也就是账户登录后即可将 office 绑定到微软账号。
Office2021
因为 Office 2021 的激活方式简直智障!2019 可以在激活 Win10 后几小时后,登录和 Win10 账户相同的微软账户激活,并绑定到此微软账户上,但 2021 必须登录和 Win10/Win11 不同的微软账户,才能绑定到 2021 登录的微软账户上,否则就是“授权给 此设备”,而且没有后悔药,想绑定到自己的微软账户,只能等电脑主板质量问题损坏,去售后更换主板,拨打微软客服电话,要求重绑。
后来似乎又变的和 2019 一样了,如这篇文章。手把手教您激活Windows 11和Office 2021 - 知乎 (zhihu.com)
我的 office 订阅与绑定
一个 tjudell,一个 lenovo,两个都是 office2019,目前也都绑定在账号上了
